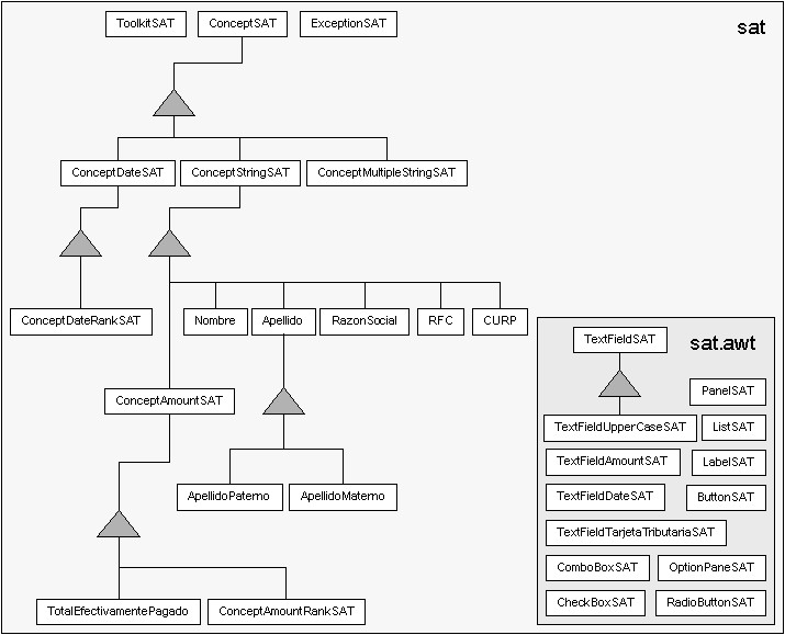
Diagrama de clases